KWZK-HT系列活套扫描仪的作用,如何工作的,工作不稳定因素及影响?
2022-05-07 乐投体育在线注册,乐投体育(中国)自控
常用WFG-JK系列接近开关接线方式知识分享
2022-05-07 乐投体育在线注册,乐投体育(中国)电气
KWZK-RJ200D系列热金属检测器接线方法分享
KWZK-HT20F活套扫描仪接线方式分享
活套扫描仪接线方法分享
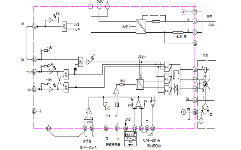
三相KW20电动阀改两相KW20电动阀接线方法知识
2022-05-07 乐投体育在线注册,乐投体育(中国)阀门
轧线电动阀门的接线原理
ZL-WH系列电动执行器故障分析知识
2022-05-06 乐投体育在线注册,乐投体育(中国)自控